近日,农业农村部公布“十四五”农业农村部学科群重点实验室名单,由学校资源环境学院牵头组织申报的“农业农村部西南山地农业绿色低碳重点实验室”成功获批。申报期间,学校紧密围绕农业农村部重点实验室申报领域及要求,结合学校优势特色进行周密谋划。此次获批建设将对学校进一步优化科研条件,提升科研水平起到重要推动作用。
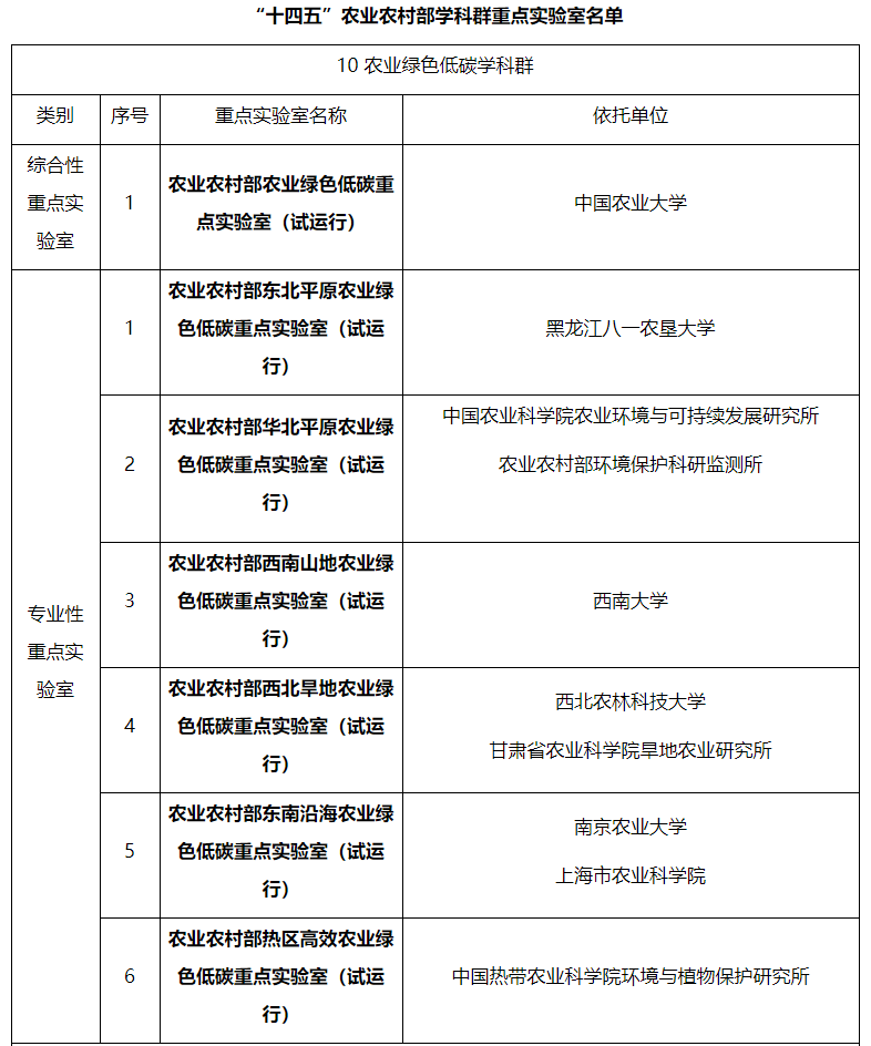
农业绿色低碳学科群重点实验室包括1个综合性重点实验室和6个专业性重点实验室。按照农业农村部学科群重点实验室的任务分工,综合性重点实验室为区域专业性重点实验室提供共性理论指导和技术支撑,区域专业性重点实验室开展多样化区域验证与优化。两类实验室相互协作,共享成果,共同推动全国农业绿色低碳科技创新与成果转化。

农业农村部西南山地农业绿色低碳重点实验室整合优势科研力量,以期在基础和应用基础研究上重点突破土壤-植物系统、植物-动物系统、动物-消费系统和自然-生产系统四个交叉界面上的前沿科学问题,揭示界面间的耦合机制,创新关键理论;在前沿技术研究上创新西南典型土壤健康保育技术、以绿色种质和土壤-作物系统综合管理为核心的作物绿色生产技术、绿色种养循环技术、区域空天地立体化生态环境监测与模型模拟技术,提出多目标一体化实现的农业绿色低碳整套落地解决方案。
农业农村部学科群重点实验室是国家农业科技创新体系的重要组成部分,已经成为支撑农业高质量发展、乡村全面振兴的重要战略科技力量。该重点实验室的成功获批是学校在国家行业领域科研平台建设方面取得的又一个重要突破,将进一步发挥学校在西南山地农业绿色发展研究中的示范引领作用,促进多学科协同创新,提升服务“长江经济带绿色发展”“双碳”等国家重大战略的能力。